政府的支持和產業政策的引導對于干細胞醫療行業的發展至關重要,近年來,中國干細胞醫療行業得到了政府的高度重視和產業政策的重點支持,先后出臺了多項政策,為干細胞醫療行業的發展提供了明確、廣闊的市場前景,為企業提供了良好的生產經營環境。
隨著政策的逐步落實和市場的不斷擴大,中國干細胞醫療行業有望繼續保持快速發展的勢頭。
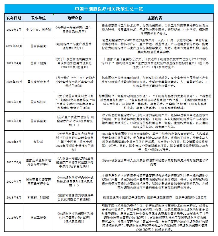
據中研普華研究院撰寫的《2023-2028年中國干細胞醫療行業競爭分析及發展前景預測報告》顯示,干細胞醫療行業近年來發布的具體政策匯總如下:

干細胞醫療行業最新政策匯總文字版:
2023年3月,中共中央、國務院發布《關于進一步完善醫療衛生服務體系的意見》,提出提高醫療衛生技術水平。加強臨床醫學、公共衛生和醫藥器械研發體系與能力建設,發展組學技術、干細胞與再生醫學、新型疫苗、生物治療、精準醫學等醫學前沿技術。
2022年10月,國家藥監局發布《細胞治療產品生產質量管理指南(試行)》,涵蓋細胞治療產品GMP管理的基本原則、人員、廠房、設施與設備、供者篩查與供者材料、物料與產品、生產管理、質量管理、產品追溯系統等內容。該指南旨在為細胞治療產品生產企業提供指導意見,同時也可作為監管機構開展各類現場檢查的重要參考。
2022年4月,國家衛健委發布《關于印發國家限制類技術目錄和臨床應用管理規范(2022年版)的通知》,廢止了《國家衛生計生委辦公廳關于印發造血干細胞移植技術管理規范(2017年版)等15個“限制臨床應用”醫療技術管理規范和質量控制指標的通知》(國衛辦醫發〔2017〕7號)。
2021年10月,國家發展改革委發布《關于推廣“十三五”時期產業轉型升級示范區典型經驗做法的通知》,提出圍繞產業鏈布局創新鏈,加強科技成果轉化。遼寧省大連市圍繞新興產業發展,建設潔凈能源創新研究院、中科院大學能源學院、人工智能研究院、干細胞與精準醫學研究院等平臺。
2022年2月,國家科技部發布《關于對國家重點研發計劃“干細胞研究與器官修復”等5個重點專項2022年度項目申報指南征求意見的通知》,指南圍繞“干細胞命運調控及機理”、“干細胞與器官的發生與衰老”、“器官的原位再生與機理”、“復雜器官制造與功能重塑”和“基于干細胞的疾病模型”等五大任務。熱點涵蓋:類器官、器官芯片,外囊泡(外泌體)干細胞與器官抗衰老、器官原位再生、干細胞和生物材料。
2022年1月,國家藥監局發布《藥品生產質量管理規范-細胞治療產品附錄(征求意見稿)》,附錄所述的細胞治療產品是指人源的活細胞產品,包括經過或未經過基因修飾的細胞,如自體或異體的免疫細胞、干細胞、組織細胞或細胞系等產品不包括輸血用的血液成分、已有規定的移植用造血干細胞、生殖相關細胞,以及由細胞組成的組織、器官類產品等。
2021年5月,科技部發布《關于發布國家重點研發計劃“干細胞研究與器官修復”等“十四五”重點專項2021年度項目申報指南的通知》,2021年度指南圍繞干細胞命運調控、基于干細胞的發育和衰老研究、人和哺乳類器官組織原位再生、復雜器官制造與功能重塑、疾病的干細胞、類器官與人源化動物模型等5個重點任務進行部署,擬支持17個項目,擬安排國撥經費概算4.4億元。同時,擬支持12個青年科學家項目,擬安排國撥經費概算6000萬元,每個項目500萬元。
2020年8月,“國家藥品監督管理總局藥品審評中心”發布《人源性干細胞及其衍生細胞治療產品臨床試驗技術指導原則(征求意見稿)》,為藥品研發注冊申請人及開展藥物臨床試驗的研究者提供更具針對性的建議和指南。
2020年7月,“國家藥品監督管理總局藥品審評中心”發布《免疫細胞治療產品臨床試驗技術指導原則(征求意見稿)》,本指導原則的內容適用于按照藥品管理相關法規進行研發和注冊申報的細胞免疫治療產品,旨在為該類產品開展臨床試驗的總體規劃、設計、實施和試驗數據分析等方面提供必要的技術指導,以減少受試者參加臨床試驗的風險,并規范對細胞免疫治療產品的安全性和有效性的評價方法。
2019年6月,科技部、財政部發布《國家科技資源共享服務平臺優化調整名單的通知》,批準建設兩個國家級干細胞庫:國家干細胞資源庫、國家干細胞轉化資源庫。
2019年3月,國家衛健委發布《體細胞治療臨床研究和轉化應用管理辦法(試行)(征求意見稿)》,明確了醫療機構作為責任主體,進行體細胞治療等新技術的臨床研究,獲得安全有效性數據后,可以申請臨床應用并收費。本意見本意見稿指出體細胞的科學定義包括干細胞,原國家衛生計生委會同原食品藥品監管總局于2015年出臺了《干細胞臨床研究管理辦法(試行)》,有效地規范和推動了我國干細胞治療臨床研究工作,按照本管理辦法“第三十一條,有專門管理辦法的體細胞治療按照現行規定執行”,干細胞臨床研究等有關工作仍然按照《干細胞臨床研究管理辦法(試行)》的規定執行。
想要了解更多詳細分析請點擊查看中研普華產業研究院發布的《2023-2028年中國甜蕎麥行業深度調研與發展趨勢預測研究報告蕎麥產業鏈分析》。本報告由中研普華的資深專家和研究人員通過長期周密的市場調研,參考國家統計局、國家商務部、國家發改委、國務院發展研究中心、行業協會、中國行業研究網、全國及海外專業研究機構提供的大量權威資料,并對多位業內資深專家進行深入訪談的基礎上,通過與國際同步的市場研究工具、理論和模型撰寫而成。全面而準確地為您從行業的整體高度來架構分析體系。讓您全面、準確地把握整個蕎麥袋泡茶行業的市場走向和發展趨勢。
關注公眾號
免費獲取更多報告節選
免費咨詢行業專家

2023-2028年中國干細胞醫療行業競爭分析及發展前景預測報告
隨著干細胞醫療行業競爭的不斷加劇,大型企業間并購整合與資本運作日趨頻繁,國內外優秀的干細胞醫療企業愈來愈重視對行業市場的分析研究,特別是對當前市場環境和客戶需求趨勢變化的深入研究,...
查看詳情
智能門禁安全管理系統是新型現代化安全管理系統,它集微機自動識別技術和現代安全管理措施為一體,它涉及電子,機械,...
一、器官移植行業概述器官移植是指將人體器官通過手術移植到另一個人的體內,以替代病變或損傷的器官,恢復其功能。器...
半導體是在特定條件下導電的材料,是電子設備的基本部件。而石墨烯是一種由碳原子構成的單層片狀結構材料,只有一個碳...
兒童醫院泛指為兒童提供醫療保健服務的機構,其中包括公立綜合醫院兒科、公立婦幼保健院、社區健康服務中心、私立兒童...
鞋子分類有很多種:按穿著對象分,有男、女、童等鞋;按季節分,有單、夾、棉、涼等鞋;按材料分,有皮鞋、布鞋、膠鞋...
藜麥,屬于藜科藜屬植物。盡管與傳統的全麥或谷物不同,但卻比米飯和小麥的營養更加豐富全面。近年來,這種圓圓小小的...
微信掃一掃