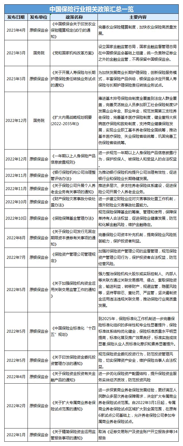
近年來,中國保險行業受到政府的高度重視和國家產業政策的重點支持。政府出臺了多項政策,鼓勵保險行業發展與創新,如《中國銀保會關于印發農業保驗精算規定(試行)的通知》《關于開展人壽保險與長期護理保險責任轉換業務試點的通知》《擴大內需戰略規劃鋼要(2022-2035年)》等。
據中研普華研究院撰寫的《2024-2029年保險行業市場深度分析及發展規劃咨詢綜合研究報告》顯示,這些政策法規主要涉及保險精算制度、公司治理、產品信息披露、個人養老金業務、災害事故處置、保險保障基金管理、保險資產管理、資金運用關聯交易監管、保險標準化、保險資金投資等方面。這些政策的發布旨在促進保險業的發展,提高保險公司的風險抵御能力,保護投資者和消費者的合法權益,并加強保險監管,防范和化解金融風險。這些政策的發布和實施將有助于推動中國保險業的高質量發展。
同時,隨著社會經濟的發展和人們保險意識的提高,保險市場需求不斷增長。人們對于保險的需求已經不再局限于傳統的壽險、財險等領域,而是向更加多元化、個性化的方向發展。因此,保險企業需要不斷創新,推出符合市場需求的產品和服務,以滿足消費者的需求。
此外,隨著科技的不斷進步,互聯網、大數據、人工智能等技術在保險行業的應用也越來越廣泛。這些技術的應用為保險企業提供了更加高效、便捷的服務方式,同時也為消費者提供了更加個性化、智能化的保險服務。未來,保險企業需要加強技術創新和應用,提高服務水平和效率,以適應市場的變化和消費者的需求。
以下為近年來我國發布的保險行業相關的政策文件匯總,更詳盡分析,可查閱中研普華研究院撰寫的《2024-2029年保險行業市場深度分析及發展規劃咨詢綜合研究報告》。

關注公眾號
免費獲取更多報告節選
免費咨詢行業專家

2024-2029年保險行業市場深度分析及發展規劃咨詢綜合研究報告
保險,是指投保人根據合同約定,向保險人支付保險費,保險人對于合同約定的可能發生的事故因其發生所造成的財產損失承擔賠償保險金責任,或者被保險人死亡、傷殘、疾病或者達到合同約定的年齡、...
查看詳情
當下經濟的迅猛發展,帶來了旅游業的進一步發展,同時也帶動了酒店業在全世界范圍內的迅速擴張。在世界旅游業發展的大...
甘油為無色或淡黃色透明粘稠液體,無毒、無味、無腐蝕性, 并具有很強的吸濕性。它是一種重要的化學材料,主要用于生...
5G毫米波設備行業現狀分析5G毫米波技術是5G應用中一項重要的基礎技術,毫米波指的是一種特殊電磁波,波長為1毫米到103...
2024年春節跟團游市場火熱春節期間,游客出境游需求將迎來爆發式增長。1月22日,途牛在發布的《2024年春節旅游消費預2...
“十四五”以來面對新形勢下環境的復雜變化連鎖書店行業有哪些發展機遇?面臨著哪些挑戰?連鎖書店產業相關規劃和政策導...
我國健康服務行業發展隨著生活水平提高,廣大群眾對健康服務的需求持續增長。要認真履行政府職責,在切實保障人民群眾...
微信掃一掃